PCF8591是单片、单电源低功耗8位CMOS数据采集器件,具有4个模拟量输入(其中一个为电压模拟输入)、一个模拟输出和一个串行I2C总线接口。3个地址引脚A0、A1和A2用于编程硬件地址,允许将最多8个器件连接至I2C总线而不需要额外硬件。器件的地址、控制和数据通过两线双向I2C总线传输。器件功能包括多路复用模拟输入、片上跟踪和保持功能、8位模数转换和8位数模拟转换。最大转换速率取决于I2C 总线的最高速率。
I2C总线:
I2C总线是由Philips公司开发的一种简单、双向二线制同步串行总线。它只需要两根线即可在连接于总线上的器件之间传送信息。 主器件用于启动总线传送数据,并产生时钟以开放传送的器件,此时任何被寻址的器件均被认为是从器件。在总线上主和从、发和收的关系不是恒定的,而取决于此时数据传送方向。如果主机要发送数据给从器件,则主机首先寻址从器件,然后主动发送数据至从器件,最后由主机终止数据传送;如果主机要接收从器件的数据,首先由主器件寻址从器件,然后主机接收从器件发送的数据,最后由主机终止接收过程。在这种情况下,机负责产生定时时钟和终止数据传送。

SDA(串行数据线)和SCL(串行时钟线)都是双向I/O线,接口电路为开漏输出,需通过上拉电阻接电源VCC。当总线空闲时.两根线都是高电平,连接总线的外同器件都是CMOS(Complementary Metal Oxide Semiconductor互补金属氧化物半导体)器件,输出级也是开漏电路。在总线上消耗的电流很小,因此,总线上扩展的器件数量主要由电容负载来决定,因为每个器件的总线接口都有一定的等效电容。 主器件用于启动总线传送数据,并产生时钟以开放传送的器件,此时任何被寻址的器件均被认为是从器件。在总线上主和从、发和收的关系不是恒定的,而取决于此时数据传送方向。如果主机要发送数据给从器件,则主机首先寻址从器件,然后主动发送数据至从器件,最后由主机终止数据传送;如果主机要接收从器件的数据,首先由主器件寻址从器件,然后主机接收从器件发送的数据,最后由主机终止接收过程。在这种情况下,主机负责产生定时时钟和终止数据传送。
本模块左边和右边分别外扩2路排针接口,分别说明如下:


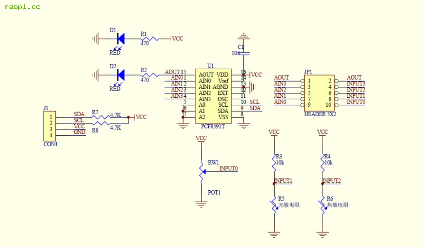
右边JP1, 5对接口: 左排是: AOUT 芯片DA输出接口 AINO 芯片模拟输入接口0 AIN1 芯片模拟输入接口1 AIN2 芯片模拟输入接口2 AIN3 芯片模拟输入接口3 右排是: GND 接地 GND 接地 INPUT2 热敏电阻接口 INPUT1 光敏电阻接口 INPUT0 电位计接口 左边J1, 4个接口: SCL IIC时钟接口 接树莓派的scl口(接树莓派 I2C1 SCL口) SDA IIC数字接口 接树莓派的sda口(接单树莓派 I2C1 SDA口) GND 模块地 外接地(接树莓派GND) VCC 电源接口 外接3.3v-5v (接树莓派电源) 这里用的是5V。
对应的端口分别作用如下: INPUT0端口 用短路帽接上AIN0,选择0-5V可调电压接入电路
INPUT1端口 用短路帽接上AIN1,选择光敏电阻接入电路
INPUT2端口 用短路帽接上AIN2,选择热敏电阻接入电路

PCF8591模数转换器原理图
PCF8591是具有I2C总线接口的8位A/D及D/A转换器。有4路A/D转换输入,1路D/A模拟输出。I2C总线是Philips公司推出的串行总线,整个系统仅靠数据线(SDA)和时钟线(SCL)实现完善的全双工数据传输,即CPU与各个外围器件仅靠这两条线实现信息交换。I2C总线系统与传统的并行总线系统相比具有结构简单、可维护性好、易实现系统扩展、易实现模块化标准化设计、可靠性高等优点。 AIN0~AIN3:模拟信号输入端。
A0~A3:引脚地址端。
VDD、VSS:电源端(2.5~6V)
SDA、SCL:I2C总线的数据线、时钟线。
OSC:外部时钟输入端,内部时钟输出端。
EXT:内部、外部时钟选择线,使用内部时钟时EXT接地。
AGND:模拟信号地。
AOUT:D/A转换输出端。
VREF:基准电源端。

PCF8591结构图
第一字节:器件地址

PCF8591地址字节
PCF8591采用典型的I2C总线接口器件寻址方法,即总线地址由器件地址、引脚地址和方向位组成。飞利蒲公司规定A/D器件地址为1001。引脚地址为A2A1A0,其值由用户选择,因此I2C系统中最多可接23=8个具有I2C总线接口的A/D器件。地址的最后一位为方向位R/ ,当主控器对A/D器件进行读操作时为1,进行写操作时为0。总线操作时,由器件地址、引脚地址和方向位组成的从地址为主控器发送的第一字节。
第二字节:控制字节
控制字节用于控制器件的各种功能,如模拟信号由哪几个通道输入等。控制字节存放在控制寄存器中,总线操作时为主控器发送的第二字节。其格式如下所示:

PCF8591 控制字节
其中: D1、D0 两位是A/D通道编号:00通道0,01通道1,10通道2,11通道3 D2 自动增量选择(0为禁止自动增量,1为允许自动增量),如果允许自动增量,则在每次A/D转换后,通道编号会自动递增。 D3 特征位:固定值为:0。
D5、D4 模拟量输入选择:00为四路单端输入、01为三路差分输入、10为两路单端与一路差分输入、11为两路差分输入。 D6 使能模拟输出AOUT有效(1为有效,0为无效)。 D7 特征位:固定值为:0。
后面的编程会遇到,“bus.write_byte(address,0x40) ” 语句就是发送控制字“0x40”,40就代表控制字“0100 0000”,主要表示模拟输出有效,四路单端输入,禁止自动增量,A/D通道为0。
具体如下图所示:

控制字
当系统为A/D转换时,模拟输出允许为0。模拟量输入选择位取值由输入方式决定:四路单端输入时取00,三路差分输入时取01,单端与差分输入时取10,二路差分输入时取11。最低两位时通道编号位,当对0通道的模拟信号进行A/D转换时取00,当对1通道的模拟信号进行A/D转换时取01,当对2通道的模拟信号进行A/D转换时取10,当对3通道的模拟信号进行A/D转换时取11。
在进行数据操作时,首先是主控器发出起始信号,然后发出读寻址字节,被控器做出应答后,主控器从被控器读出第一个数据字节,主控器发出应答,主控器从被控器读出第二个数据字节,主控器发出应答…一直到主控器从被控器中读出第n个数据字节,主控器发出非应答信号,最后主控器发出停止信号。
一个A/D转换的周期的开始,总是在发送有效的读设备地址给PCF8591之后,A/D转换在应答时钟脉冲的后沿被触发。PCF8591的A/D转换程序设计流程,可以分为四个步骤:
1--发送写设备地址,选择IIC总线上的PCF8591器件。 2--发送控制字节,选择模拟量输入模式和通道。 3--发送读设备地址,选择IIC总线上的PCF8591器件。 4--读取PCF8591中目标通道的数据。 (1)、AD的位数:表明这个AD共有2n个刻度,8位AD,输出的刻度是0~255. 8591就是8为精度的,因此它digtalRead的数据在0-255之间。 (2)、分辨率:就是AD能够分辨的最小的模拟量变化,假设5.10V的系统用8位的AD采样,那么它能分辨的最小电压就是5.10/255=0.02V。
AD转换的原理简单来理解就是通过电路将非电信号转为电信号,然后通过一个基准电压(PCF8591的基准电压是5V),然后判断这个电信号的电压高低,然后得到一个0-255(8位精度)的比值。
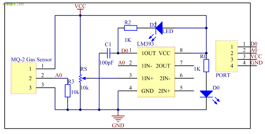
烟雾传感器模块原理图

第1步接线:在本实验中,PCF8591模块的AIN0(作为模拟输入)连接到传感器的AO模拟量引脚
| 树莓派主板 | PCF8591模块 |
| SDA | SDA |
| SCL | SCL |
| 5V | VCC |
| GND | GND |
| 烟雾传感器 | 树莓派主板 | PCF8591模块 |
| VCC | VCC | |
| GND | GND | |
| DO | GPIO0(BBCM17) | |
| AO | AIN0 |


第2步:PCF8591模块采用的是I2C(IIC)总线进行通信的,但是在树莓派的镜像中默认是关闭的,在使用该传感器的时候,我们必须首先允许IIC总线通信,在树莓派系统设置里开启I2C功能即可。

第3步:开始编程。这里先编写一个PCF8591.py库文件,后面再编写一个python程序引入这个库文件。
PCF8591.py库文件就是PCF8591模块的程序,单独编写是为了便于重用。在这个脚本中,我们使用了一个放大器用于模拟输入和一个LED灯用于模拟输出,模拟输入不能超过3.3V!
该程序也可以单独运行,用于测试3个电阻模块的功能。需用短路帽连接AIN0和INPUT0(电位计模块),连接AIN1和INPUT1(光敏电阻模块),以及连接AIN2和INPUT2(热敏电阻模块)。
连接LED灯,AIN0(模拟输入0)端口用于接收来自电位计模块的模拟信号,AOUT(模拟输出)用于将模拟信号输出到双色LED模块,以便改变LED的亮度。
#!/usr/bin/env python
#------------------------------------------------------
#
# 您可以使用下面语句将此脚本导入另一个脚本:
# “import PCF8591 as ADC”
#
# ADC.Setup(Address) # 查询PCF8591的地址:“sudo i2cdetect -y 1”
# i2cdetect is a userspace program to scan an I2C bus for devices.
# It outputs a table with the list of detected devices on the specified bus.
# ADC.read(channal) # Channal范围从0到3
# ADC.write(Value) # Value范围从0到255
#
#------------------------------------------------------
#SMBus (System Management Bus,系统管理总线)
import smbus #在程序中导入“smbus”模块
import time
# for RPI version 1, use "bus = smbus.SMBus(1)"
# 0 代表 /dev/i2c-0, 1 代表 /dev/i2c-1 ,具体看使用的树莓派那个I2C来决定
bus = smbus.SMBus(1) #创建一个smbus实例
#在树莓派上查询PCF8591的地址:“sudo i2cdetect -y 1”
def setup(Addr):
global address
address = Addr
def read(chn): #channel
if chn == 0:
bus.write_byte(address,0x40) #发送一个控制字节到设备
if chn == 1:
bus.write_byte(address,0x41)
if chn == 2:
bus.write_byte(address,0x42)
if chn == 3:
bus.write_byte(address,0x43)
bus.read_byte(address) # 从设备读取单个字节,而不指定设备寄存器。
return bus.read_byte(address) #返回某通道输入的模拟值A/D转换后的数字值
def write(val):
temp = val # 将字符串值移动到temp
temp = int(temp) # 将字符串改为整数类型
# print temp to see on terminal else comment out
bus.write_byte_data(address, 0x40, temp)
#写入字节数据,将数字值转化成模拟值从AOUT输出
if __name__ == "__main__":
setup(0x48)
#在树莓派终端上使用命令“sudo i2cdetect -y 1”,查询出PCF8591的地址为0x48
while True:
print '电位计 AIN0 = ', read(0) #电位计模拟信号转化的数字值
print '光敏电阻 AIN1 = ', read(1) #光敏电阻模拟信号转化的数字
print '热敏电阻 AIN2 = ', read(2) #热敏电阻模拟信号转化的数字值
tmp = read(0)
tmp = tmp*(255-125)/255+125
# 125以下LED不会亮,所以将“0-255”转换为“125-255”,调节亮度时灯不会熄灭
write(tmp)
time.sleep(2)显示结果:

第4步:编写控制程序。
接入蜂鸣器:

测试:我们通过点烟的方式产生可燃性气体靠近MQ-2气体传感器的位置。屏幕上将显示0到255之间的值。如果有害气体达到一定浓度,蜂鸣器会发出断续蜂鸣声,并且屏幕上会印有“Danger Gas”。
你可以转动模块上电位器的轴来提高或降低浓度阈值。
MQ-2气体传感器需要加热一段时间。等到屏幕上打印的值保持稳定并且传感器变热,这意味着它可以正常且敏感的工作。注意:气体传感器发热是正常的,实际上,温度越高传感器就越敏感。
#!/usr/bin/env python
import PCF8591 as ADC
import RPi.GPIO as GPIO
import time
import math
DO = 17
Buzz = 18
GPIO.setmode(GPIO.BCM)
def setup():
ADC.setup(0x48)
GPIO.setup (DO, GPIO.IN)
GPIO.setup (Buzz, GPIO.OUT)
GPIO.output (Buzz, 1) #高电平不响,低电平触发报警蜂鸣
def Print(x):
if x == 1:
print ''
print ' *********'
print ' * Safe~ *'
print ' *********'
print ''
if x == 0:
print ''
print ' ***************'
print ' * Danger Gas! *'
print ' ***************'
print ''
def loop():
status = 1
count = 0
while True:
print 'ADC.read(0)==' , ADC.read(0) #有烟雾时,该值增大
tmp = GPIO.input(DO);
print 'tmp==' ,tmp
#无烟雾时为高电平,tmp=1,打印safe,有烟雾时为低电平,打印Danger Gas!
if tmp != status:
Print(tmp)
status = tmp
if status == 0:
count += 1
if count % 2 == 0:
GPIO.output(Buzz, 0) #检测到烟雾后,报警声为断续蜂鸣声,低电平为响
else:
GPIO.output(Buzz, 1) #高电平不响
else:
GPIO.output(Buzz, 1)
count = 0
time.sleep(0.2)
def destroy():
GPIO.output(Buzz, 1)
GPIO.cleanup()
if __name__ == '__main__':
try:
setup()
loop()
except KeyboardInterrupt:
destroy()